节约用水,居民水价将上涨!涉及临沂城区供水
临沂市发展和改革委员会
关于明确临沂城区供水价格有关事项的通知
临发改价格〔2025〕332号
兰山、罗庄、河东区发展和改革局,高新区经济发展局,沂河新区经济发展和科技创新局,各供水经营单位:
为落实山东省人民政府《关于落实节水优先方针全面推进水资源节约集约利用的意见》(鲁政发〔2025〕12号)、山东省发展和改革委员会等9部门《关于深化水价机制改革促进水资源节约集约利用的实施方案》(鲁发改价格〔2021〕1059号)、山东省发展和改革委员会《关于严格落实城镇居民阶梯水价制度改革工作要求的通知》等文件要求,推动全社会节约集约用水。经市政府同意,现对临沂城区城镇居民阶梯水价、非居民用水超定额(计划)累进加价有关事项作如下调整:
一、居民阶梯水价
1.居民第一、二、三阶梯基本水价比例由1:1.5:3调整为1:2:4。第一阶梯基本水价保持不动,仍为1.90元/立方米,到户综合水价仍为3.20元/立方米。第二阶梯基本水价由每立方米2.85元调整为3.80元,到户综合水价由每立方米4.15元调整为5.10元。第三阶梯基本水价由每立方米5.70元调整为7.60元,到户综合水价由每立方米7.00元调整为8.90元。
2.其他仍按照《关于调整临沂市城区用水价格的通知》(临价格发〔2017〕35号)执行。
二、非居民用水超定额(计划)累进加价
1.非居民用水超定额(计划)累进加价为基本水价加价。非居民用水户范围为使用临沂城区城镇公共供水管网供水的非居民用水户。
2.一般非居民用水户超定额(计划)用水的,除据实缴纳水费外,还应缴纳超定额(计划)加价水费,具体标准为:超定额(计划)的数量10%(含)以下的部分,按照水价的1倍缴纳;超定额(计划)的数量10%至30%(含)的部分,按照水价的2倍缴纳;超定额(计划)的数量30%以上的部分,按照水价的3倍缴纳。
3.“两高”行业(高耗能、高污染)超过单位产品(产值)能源消耗限额标准或污染物排放标准的,超定额(计划)加价标准较一般用户再增加1倍。
4.特种用水行业用水,超定额(计划)加价标准较一般用户再增加2倍。
5.差别化水价加价行业范围涵盖所有淘汰类、限制类和“亩产效益”评价D类企业,用水价格按高于定额(计划)水价3倍标准核定。
三、其他
1.本通知自2026年1月1日起执行。
2.各供水经营单位要在经营场所醒目位置明码标价,认真做好宣传解释工作,妥善处理实施中的有关问题,严格执行供水价格政策。工作中遇到的问题请及时报告市发展改革委(价格科)。
临沂市发展和改革委员会
2025年12月5日

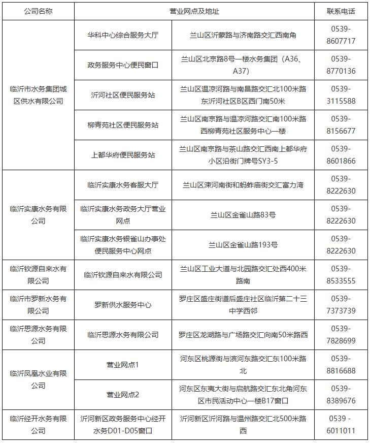
临沂城区主要供水经营单位营业网点

提示:本网部分文章内容转载于网络,转载之目的在于传递更多信息,服务广大人民为初衷,并不代表本网赞同其观点和对其真实性负责!如图片、文字及视频有侵犯您的权益请联系右下角本站客服,我们将在第一时间删除,感谢您的关注与支持!
- 临沂即将建设5座高铁站,马上开工!
- 3月1日正式施行!临沂出台现制现售饮用水管理办法
- 北城新区这一片区,即将迎来大变化!
- 最高拘留10日!临沂市公安局通告
- 沂水县全德肉鸡养殖场年出栏210万只肉鸡项目 环境影响评价报批前公示
- 2026年临沂市政府工作报告出炉!
- 临沂市政协十六届五次会议举行
- 临沂最新行政区划代码公布!
- 节约用水,居民水价将上涨!涉及临沂城区供水
- 2028年全线开通!途经临沂
- 山东鲁鸿资源循环科技有限公司危险废物资源化综合利用项目环境影响评价第一次信息公示
- 确定!临沂全市学校新增一门课!
- 关于育儿补贴,临沂发布领取详情!
- 临沂这笔钱,直接发放至个人账户!
- 临沂大工程!横跨三县区!
- 临沂三大热力公司发布收费通知
- 760→590,临沂中考总分有变!
- 整整7分钟!临沂登上CCTV央视新闻!
- 未来3天,临沂迎来阴雨天气
- 免保教费覆盖所有幼儿园大班,公办、民办也享受











